Creating an new projekt and PLC selection
Section outline
Sections
Completion requirements
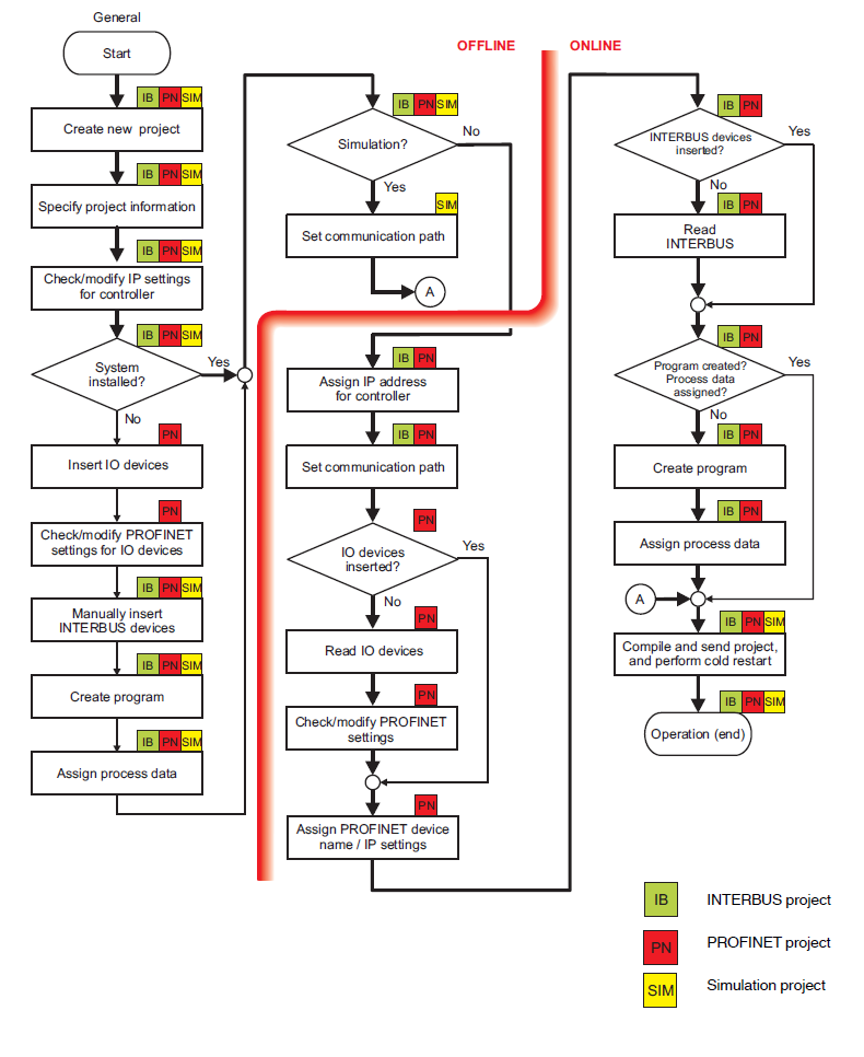
Sequence for creating a project
In the picture below you can see an overview about the sequence for creating a project. In the followings explanations you will learn how to realise these shown steps in PC WORX.
